武陵区融媒体中心
关于推荐参评2025年度湖南新闻奖作品的
公 示(四)
根据《湖南新闻奖评选办法》中的规定,常德市武陵区融媒体中心现对2025年度湖南新闻奖参评作品“电视评论《泥里起跳 快乐出圈——“东江村排”草根赛事的生命力密码》”进行公示,欢迎监督、评议。公示日期为2026年2月25日至3月3日。如对参评作品持不同意见,或有投诉举报意见,请致电本中心总编室0736—7190185。
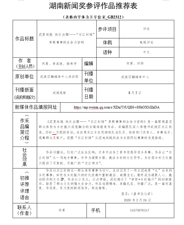
附件:湖南新闻奖参评作品推荐表
、
附件:参评人员诚信承诺书

作品视频:
作品链接:
责编:王亚茹
一审:张耀文
二审:谌峋利
三审:邱伟
来源:武陵区融媒体中心

版权作品,未经授权严禁转载。经授权后,转载须注明来源、原标题、著作者名,不得变更核心内容。
关于警惕“高薪出国采金”骗局的通知
健康科普│饮食少点盐,生活多点“颜”
健康过双节!武陵疾控这份防护指南请查收→
“东江村排”诚邀八方来客!保姆级攻略助您玩转柳城→
筑巢引凤 “职”等你来!武陵区2025年产业园区企业网络专场招聘会火热来袭
警惕!“联合旅业”投资返利存在风险,小心“馅饼”变“陷阱”
国家燃脂计划! 健康体重 全民“塑”造
国家喊你减肥啦!健康体重, 一起行动~
下载APP
分享到